Services
Project Management :
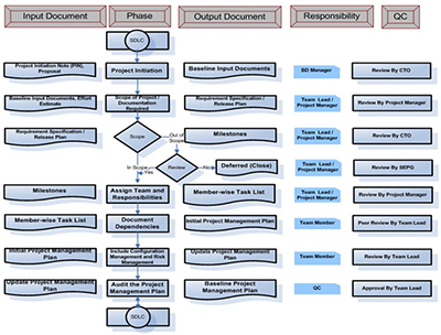
Influx Info Solutions follows Microsoft Solutions Framework (MSF) Project Management that constitutes a distributed team approach to project management
thereby improving accountability and allowing a great range of scalability from small projects to very large complex projects,
in an On-site/Off-site model. The MSF Project Management Discipline embraces and is broadly aligned with the major project management
bodies of knowledge including Project Management Institute (PMI®), the International Project Management Association (IPMA), and Prince2™
(Projects in Controlled Environments), within the domain of IT projects. Our project management approach for executing this contract is
depicted in figure:
Application Development
Influx Info Solutions provides its quality and innovative software services with the help of its smart, experienced and qualified website programmers and designers that guarantees you quality of work in quick time. Our designs and programming involves hassle-free software development. As an outcome we are blessed withReadMore..




